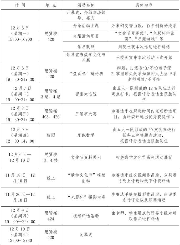
为大力弘扬数学文化,积极响应国家“大众创业,万众创新”的号召,进一步提升我校大学生的数学素养、创新意识和实践能力,在成功举办了三届数学文化节并取得丰硕成果的基础上,数学与信息科学学院认真贯彻落实学校关于“加强学科内涵建设”和“创新创业”的文件精神,以“数学文化”和“创新创业教育”为抓手,拟定于2021年12月6日至12月10日在高新校区举办宝鸡文理学院第四届数学文化节暨创新创业系列活动,以期通过本次活动在学校营造出良好的数学学习氛围,并展示数学与信息科学学院近几年专业建设的部分特色成果,进一步推动学院人才培养工作的高效和持续发展。本次活动以“万象幻变皆由数,百年创新始成学”为主题,主要分为11个板块,分别为“文化节开幕式”、“鱼跃杯辩论赛”、“寻题游戏”、“数字涂鸦”、“密室大逃脱”、“三笔字大赛”、“乐跑数学”、“文化节资料展出”、“视频活动”、“摄影大赛”、“文化节闭幕式”。
